KADOKAWA Group

カドスト

欧米メディア系ゲーム企業の最新動向
欧米メディア系ゲーム企業の最新動向
欧米メディア系ゲーム企業の最新動向
欧米メディア系ゲーム企業の最新動向
欧米メディア系ゲーム企業の最新動向
シェアする:
X Facebook

欧米メディア系ゲーム企業の最新動向

発売日
2009年8月28日
在庫なし
165,000
在庫がありません
タイム・ワーナー、ウォルト・ディズニー、ヴィヴェンディなど、大手メディア企業がエンターテイメントおよびゲーム業界で行った出資活動や戦略に着目し、その歴史と現状を紹介する本レポート。さらに各企業の組織構造、沿革、財務情報、出資情報、戦略、ゲーム関連ライセンス一覧などの各種データが収録されています。米ゲーム、インタラクティブエンターテイメント業界のコンサルティングやレポート販売を手がけるDFC Intelligenceが、ゲーム市場のこれまでの歴史を再検証して得られた結果と、業界エキスパートから寄せられた見解をベースに、メディア企業がどのような戦略でゲーム事業を展開しているのか、詳細に分析した1冊です。

CD-ROMに収録して販売
形式:英語

目次

I. エグゼクティブ・サマリー
A. 要旨
B. ゲーム産業におけるメディア企業参入の歴史
1. ハリウッド期 第1段階:1976-1984
2. ハリウッド期 第2段階:1994-2000
3. ハリウッド期 第3段階:2005~現在
C. 各メディア企業の家庭用ゲーム戦略
1. ニューズ・コーポレーション
2. ソニー株式会社
3. タイム・ワーナー
4. バイアコム
5. ヴィヴェンディ
6. ウォルト・ディズニー・カンパニー
D. 分析

II. WALT DISNEY COMPANY(ウォルト・ディズニー・カンパニー)
A. 企業概要
B. ディズニーの家庭用製品
1. ディズニー・インタラクティブ・スタジオ/ブエナ ビスタ ゲーム(旧ウォルト・ディズニー・コンピュータ・ソフトウェア)
C. ゲーム配信事業
1. ウォルト・ディズニー・インターネットグループ(WDIG)

III. NEWS CORPORATION(ニューズ・コーポレーション)
A. 企業概要
B. NDSグループ(ナスダック:NNDS)
1. Orbis Technology, Ltd. (Orbis)
2. VISIONIK
3. MediaHighway
4. Xtreamplay
C. Foxインタラクティブ・メディア(FIM)
1. IGNエンターテイメント(IGN)
IGN.com
GameSpy Industries
D. FOXエンターテイメント・グループ
1. 20世紀フォックス
2. FOXブロードキャスティング・カンパニー
3. FOXインタラクティブ

IV. ソニー株式会社(SCEI)
A. 企業概要
B. ソニー・コンピュータエンタテインメント
1. ハードウェア:家庭用ゲーム機および周辺機器
PlayStation/PS One
PlayStation 2 (PS2)
PlayStation Portable (PSP)
PlayStation 3 (PS3)
周辺機器
2. ソフトウェア:開発スタジオ
SCE Inc
SCEジャパンスタジオ(SCEJ)
チームICO
ポリフォニー・デジタル
クラップハンズ
スクウェア・エニックス(部分保有)
SCEヨーロッパ(SCEE)
SCEスタジオリバプール
SCEロンドンスタジオ
SCEケンブリッジスタジオ
インソムニアックゲームズ
ゲリラゲームズ
SCEアメリカ(SCEA)
SCEサンディエゴスタジオ
SCEベンドスタジオ
ノーティドッグ
SCEフォスターシティースタジオ
ジッパーインタラクティブ
SCEサンタモニカスタジオ
Incognito Entertainment
ァクター5
SCE韓国
3. 開発ツール(PlayStation Edge)
AGEIA Technologies, Inc
Havok
SNSystem Ltd
Epic Games
SCE-RT
C. ソニー・ピクチャーズ エンタテインメント(SPE)
1. オンラインポータル
2. Sony Online Entertainment LLC(SOE)
3. メトロ・ゴールドウィン・メイヤー(MGMインタラクティブ)
D. そのほかの事業活動および最新の開発情報

V. TIME WARNER INC(タイム・ワーナー)
A. 企業概要
1. AOL
2.ケーブル配信事業
3. 映画・テレビ番組
4. テレビネットワーク
5. 出版事業
B. 過去のゲーム関連事業
1. アタリ
2. ワーナー インタラクティブ・インターナショナル(WII)
3. ゲーム関連の業務提携
C. 現在のゲーム関連事業
1. ワーナー・ブラザース インタラクティブ・エンターテイメント(WBIE)
モノリス・プロダクション
DCコミックス
トラベラーズ・テイル
2. AOL Gamesおよびワーナー・ブラザース・オンライン
3. GameTap

VI. VIACOM INC(バイアコム)
A. 企業概要
1. 財務情報
2. バイアコムが所有するゲーム関連資産
B. MTVネットワークス
1. MTVネットワークス エンターテイメントグループ
Xfire, Inc.
GameTrailers.com
2. MTVネットワークス キッズアンドファミリー
Nickelodeon
NeoPets, Inc.
Quizilla
3. Harmonix Music Systems, Inc.
C. MTVゲームズ
1. Atom Entertainment
Shockwave.com
AddictingGames.com
D. パラマウント ピクチャーズ
E. ドリームワークス

VII. DREAMWORKS ANIMATION SKG, INC.(ドリームワークス アニメーション:DWA)
A. 企業概要
B. 財務情報
C. DWAが所有する映画関連資産
1. オンラインポータル
2. DWA映画を題材としたゲーム

VIII. VIVENDI GAMES(ヴィヴェンディ・ゲームズ)
A. 企業概要
B. 財務情報
C. 基本情報
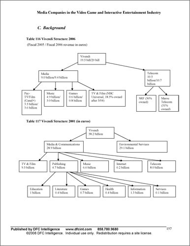
1. ヴィヴェンディ
2. ヴィヴェンディ・ゲームズ
3. シエラ・エンターテイメント
4. ブリザード・エンターテイメント
5. ユニバーサル・インタラクティブ・スタジオ
6. 近年に見られた動きや出来
D. 製品情報
1. ヴィヴェンディ・ゲームズ製品
2. 主要シリーズ
3. ブリザード製品
4. シエラ・エンターテイメント製品
5. シエラ・オンライン
6. PCゲームラインナップ
7. 携帯電話向けゲーム
E. 今後の展望

IX. ACTIVISION BLIZZARD(アクティビジョン・ブリザード)
A. 企業概要
B. アクティビジョン/ヴィヴェンディ合併取引
C. 財務情報
D. ソフトラインナップ
E. 今後の展望